设备的安装工作由我公司售后技术人员在用户现场进行。安装过程中用户有义务以适当的人力物力配合我公司技术人员完成设备的安装调试工作,包括现场的设备落位调平,稳定的输入电源接口提供,必要的物料准备提供等。a...
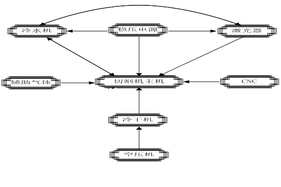
1.6.3各单元结构之间的机电联系图1-3 单元结构联系图如图1-3所示机床各部分紧密联系,相辅相成:电源为冷水机、激光器及主机提供优质电源;冷水机为激光器及切割头提供冷却,机床其他各部分都为切割机主...
1.6产品结构与工作原理1.6.1总体结构数控激光切割机,主要组成部分有:机床主机部分、控制系统、激光器、冷水机、等(空气切割时还有空压机,冷干机等)。以上几部分中除冷水机外都有自己的使用手册或操作说...
1.3主要用途及适用范围激光切割是材料加工中采用较先进的一种加工方法。本公司生产的HP型激光切割机,采用光纤激光器,配备精密直线导轨等传动机构,通过专业激光切割运动板卡控制系统,集合而成的精密数控激光...
地址:武汉市黄陂区武湖街新华大道1号 电话:027-82210755 手机:18162756198
Copyright © 365英国上市(集团)有限公司-Official website 版权所有 ICP备案编号:鄂ICP备13003766号
